APRENDE
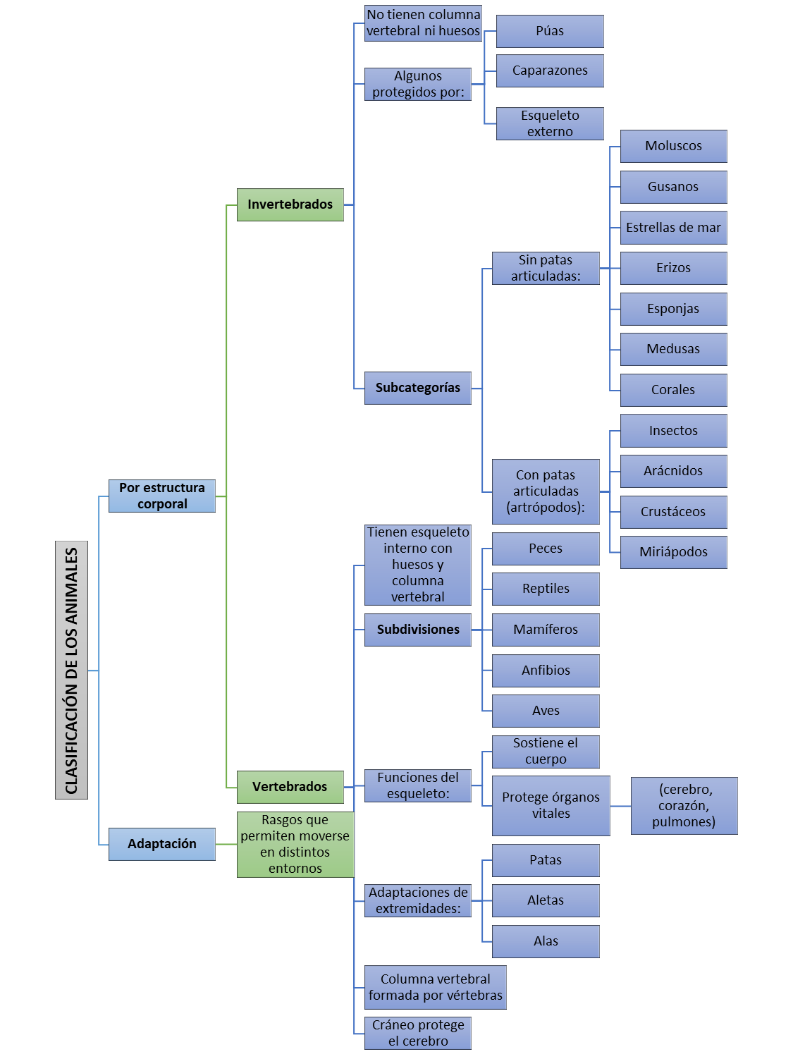
Los animales se pueden clasificar de varias formas. Según su estructura corporal, se dividen en invertebrados y vertebrados:
- Animales invertebrados:
- No tienen columna vertebral ni huesos, pero algunos están protegidos por púas, caparazones o un esqueleto externo.
- Se clasifican en:
- Sin patas articuladas: como moluscos, gusanos, estrellas de mar, erizos, esponjas, medusas y corales.
- Con patas articuladas (artrópodos): como insectos, arácnidos, crustáceos y miriápodos.
- Animales vertebrados:
- Tienen un esqueleto interno con huesos y columna vertebral.
- Se dividen en peces, reptiles, mamíferos, anfibios y aves.
- Su esqueleto sostiene el cuerpo y protege órganos vitales como el cerebro, el corazón y los pulmones.
- Las extremidades (patas, aletas o alas) están adaptadas a su medio de desplazamiento.
- La columna vertebral está formada por vértebras, y el cráneo protege el cerebro.
Estos rasgos permiten a los animales adaptarse y moverse en distintos entornos.
